|
►Informationen zu Baugesuche, Bauanträge, usw. erhalten Sie beim Stadtplanungsamt, Abt. Bauordnung unter Tel. 07431/160-3301, bauordnung@albstadt.de |
||
| Amt: | Amt für Bauen und Service | |
| Adresse: | Am Markt 2, 72461 Albstadt-Tailfingen |
|
| Amtsleiter: | Bernd Michael Abt | ![]() |
| Telefon: | 07431/160-3600 | |
| E-Mail: | Kontakt | |
![]() |
||
| Abtlg. Recht und Verwaltung: |
Bernd Michael Abt | |
| Telefon: | 07431/160-3600 | |
| E-Mail: | Kontakt | |
![]() |
||
| Abteilung Tiefbau: | Volker Maute | |
| Telefon: | 07431/160-3610 | |
| E-Mail: | Kontakt | |
| Abteilung kaufm. Gebäudemanagement: | Constanze Abt | |
| Telefon: | 07432/160-3670 | |
| E-Mail: | Kontakt | |
![]() |
||
| Abteilung techn. Gebäudemanagement: | Sigurd Kästle | |
| Telefon: | 07431/160-3630 | |
| E-Mail: | Kontakt | |
![]() |
||
| Abteilung Kläranlagen: | Sascha Losleben | |
| Telefon: | 07431/160-3640 | |
| E-Mail: | Kontakt | |
![]() |
||
| Fax: | 07431/ 160-3699 | |
| E-Mail: | Kontakt | |
| Öffnungszeiten: | Mo.-Fr. 8.00 - 11.30 Uhr Do. 15.30 - 18.00 Uhr |
|
Herzlich willkommen im Amt für Bauen und Service!
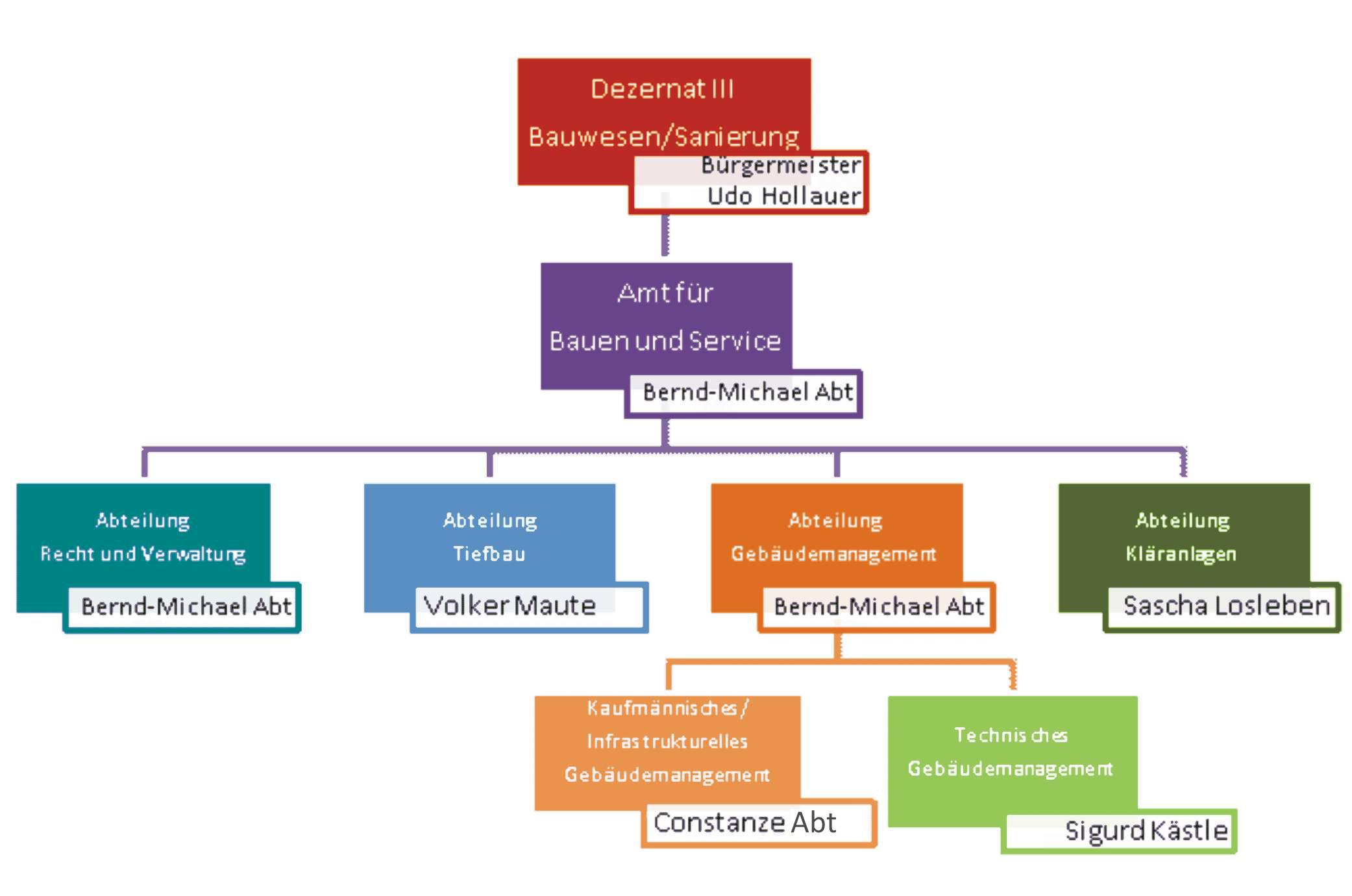
Das Amt für Bauen und Service ist innerhalb der Stadtverwaltung dem Geschäftsbereich des Ersten Bürgermeisters Herrn Udo Hollauer bzw. dem Dezernat III zugeordnet.Der organisatorische Aufbau des Amtes für Bauen und Service:

Die wesentlichen Aufgabenbereiche der Abteilungen sind:
Recht und Verwaltung
Die Abteilung Recht und Verwaltung ist hauptsächlich für Vergaberechtsangelegenheiten, Architekten- und Ingenieurverträge, allgemeines Vertragswesen und allgemeinen Rechtsfragen, Sammelhinweisbeschilderung für Gewerbegebiete, Telekommunikationsfragen, Förderung kommunaler Vorhaben im Entwicklungsprogramm ländlicher Raum (ELR), Straßen- und Wasserrecht, Abwasser- und Erschließungsbeiträge sowie für die Organisation der dezentralen Abwasserbeseitigung, die gesplittete Abwassergebühr und das Geoinformationssystem (GIS) zuständig.
Tiefbau
Die Abteilung Tiefbau betreut die Einrichtungen der kommunalen Infrastruktur. Dazu gehören insbesondere der Bau und die Unterhaltung des ca. 330 km langen Straßennetzes einschließlich der Straßenbeleuchtung mit rund 9.000 Leuchtstellen. Ferner wird das ca. 300 km lange Abwasserkanalnetz sowie die Regenwasserbehandlung in zahlreichen Regenüberlaufbecken im Stadtgebiet (RÜB) betrieben. Außerdem gehören der Bau von Ingenieurbauwerken und Brücken, die öffentlichen Gewässer und das öffentliche Grün sowie der Sportplatzbau zum Aufgabengebiet. Weitere Sachgebiete sind die Altlasten, Abfallbeseitigung und Depotcontainerstandorte.
Gebäudemanagement
Zum 01.01.2014 wurde die neue Abteilung Gebäudemanagement aus der bisherigen Abteilung Hochbau und den bisher dezentral verwalteten ca. 220 städtischen Gebäuden zu einer zentralen Organisationseinheit zusammengefasst. In einem weiteren Schritt soll bis zum 01.01.2015 der infrastrukturelle Bereich (Reinigungdienste, Hausmeisterdienste, Pflege der Außenanlagen und Winterdienst) des Gebäudemangements ebenfalls zentralisiert werden.
Die Abteilung Gebäudemanagement ist unterteilt in den Bereich des kaufmännischen/infra-strukturellen Gebäudemangements, des Energiemanagements und des technischen Gebäudemanagements. Das Gebäudemangement ist eine Servicestelle für die anderen städtischen Ämter und Dienststellen.
Die Organisation, Verwaltung, Gebäudebelegung sowie die dazugehörigen Miet- und Betriebskostenabrechnungen zählen zu den Aufgabenbereichen.
Außerdem ist das kaufmännische Gebäudemanagement Ansprechpartner in Sachen Energieeinsparung und Energiemanagement.
Das technische Gebäudemanagement ist für die Instandsetzungs- und Unterhaltungsarbeiten an städtischen Gebäuden sowie für Neu-, Um- und Erweiterungssbauten sowie Sanierungen und Modernisierungen von Gebäuden zuständig.
Kläranlagen
Die Abteilung Kläranlagen ist zuständig für den Bau, Betrieb und Unterhaltung der Kläranlage in Ebingen. Betreut werden ferner die Kläranlage Kaiseringen des Abwasserzweckverbands Schmeietal, die Kläranlage Lautlingen des Abwasserzweckverbands Oberes Eyachtal und die Betriebsführung der Kläranlage Storzingen der Gemeinde Stetten a.k.M.
Klärschlammverwertung Albstadt GmbH
Auf dem Gelände der Kläranlage Albstadt-Ebingen wird seit Dezember 2010 als Pilotprojekt ein Biomasse-Heizkraftwerk mit ORC-Turbine und Klärschlammtrocknung betrieben. Die GmbH wird im Rahmen einer interkommunalen Kooperation, einem Gemeinschaftsunternehmen von sieben Kommunen, drei Abwasserzweckverbänden und drei Vertragspartnern einer öffentlich-rechtlichen Vereinbarung im Zollernalbkreis und im Landkreis Sigmaringen unterhalten. Die Organisation und Geschäftsführung erfolgt durch die Stadt Albstadt. Geschäftsführer ist Herr Bernd-Michael Abt. Die technische Betriebsführung erfolgt vom Personal der Kläranlage der Stadt Albstadt als größte Gesellschafterin der Anlage.
Weitere Informationen zum Bau und den technischen Daten des Pilotprojekts finden Sie hier.
|
►Informationen zu Baugesuche, Bauanträge, usw. erhalten Sie beim Stadtplanungsamt, Abt. Bauordnung unter Tel. 07431/160-3301, bauordnung@albstadt.de |
|
| Amt: | Amt für Bauen und Service |
| Adresse: | Am Markt 2, 72461 Albstadt-Tailfingen |
| Amtsleiter: | Bernd Michael Abt |
![]() |
|
| Telefon: | 07431/160-3600 |
| Email: | Kontakt |
![]() |
|
| Abtlg. Recht und Verwaltung: |
Bernd Michael Abt |
| Telefon: | 07431/160-3600 |
| E-Mail: | Kontakt |
![]() |
|
| Abteilung Tiefbau: | Volker Maute |
| Telefon: | 07431/160-3610 |
| E-Mail: | Kontakt |
| Abteilung kaufm. Gebäudemanagement: | Constanze Abt |
| Telefon: | 07432/160-3670 |
| E-Mail: | Kontakt |
![]() |
|
| Abteilung techn. Gebäudemanagement: | Sigurd Kästle |
| Telefon: | 07431/160-3630 |
| E-Mail: | Kontakt |
![]() |
|
| Abteilung Kläranlagen: | Sascha Losleben |
| Telefon: | 07431/160-3640 |
| E-Mail: | Kontakt |
![]() |
|
| Fax: | 07431/ 160-3699 |
| E-Mail: | Kontakt |
| Öffnungszeiten: | Mo.-Fr. 8.00 - 11.30 Uhr Do. 15.30 - 18.00 Uhr |
Herzlich willkommen im Amt für Bauen und Service!
Das Amt für Bauen und Service ist innerhalb der Stadtverwaltung dem Geschäftsbereich des Ersten Bürgermeisters Herrn Udo Hollauer bzw. dem Dezernat III zugeordnet.Der organisatorische Aufbau des Amtes für Bauen und Service:

Die wesentlichen Aufgabenbereiche der Abteilungen sind:
Recht und Verwaltung
Die Abteilung Recht und Verwaltung ist hauptsächlich für Vergaberechtsangelegenheiten, Architekten- und Ingenieurverträge, allgemeines Vertragswesen und allgemeinen Rechtsfragen, Sammelhinweisbeschilderung für Gewerbegebiete, Telekommunikationsfragen, Förderung kommunaler Vorhaben im Entwicklungsprogramm ländlicher Raum (ELR), Straßen- und Wasserrecht, Abwasser- und Erschließungsbeiträge sowie für die Organisation der dezentralen Abwasserbeseitigung, die gesplittete Abwassergebühr und das Geoinformationssystem (GIS) zuständig.
Tiefbau
Die Abteilung Tiefbau betreut die Einrichtungen der kommunalen Infrastruktur. Dazu gehören insbesondere der Bau und die Unterhaltung des ca. 330 km langen Straßennetzes einschließlich der Straßenbeleuchtung mit rund 9.000 Leuchtstellen. Ferner wird das ca. 300 km lange Abwasserkanalnetz sowie die Regenwasserbehandlung in zahlreichen Regenüberlaufbecken im Stadtgebiet (RÜB) betrieben. Außerdem gehören der Bau von Ingenieurbauwerken und Brücken, die öffentlichen Gewässer und das öffentliche Grün sowie der Sportplatzbau zum Aufgabengebiet. Weitere Sachgebiete sind die Altlasten, Abfallbeseitigung und Depotcontainerstandorte.
Gebäudemanagement
Zum 01.01.2014 wurde die neue Abteilung Gebäudemanagement aus der bisherigen Abteilung Hochbau und den bisher dezentral verwalteten ca. 220 städtischen Gebäuden zu einer zentralen Organisationseinheit zusammengefasst. In einem weiteren Schritt soll bis zum 01.01.2015 der infrastrukturelle Bereich (Reinigungdienste, Hausmeisterdienste, Pflege der Außenanlagen und Winterdienst) des Gebäudemangements ebenfalls zentralisiert werden.
Die Abteilung Gebäudemanagement ist unterteilt in den Bereich des kaufmännischen/infra-strukturellen Gebäudemangements, des Energiemanagements und des technischen Gebäudemanagements. Das Gebäudemangement ist eine Servicestelle für die anderen städtischen Ämter und Dienststellen.
Die Organisation, Verwaltung, Gebäudebelegung sowie die dazugehörigen Miet- und Betriebskostenabrechnungen zählen zu den Aufgabenbereichen.
Außerdem ist das kaufmännische Gebäudemanagement Ansprechpartner in Sachen Energieeinsparung und Energiemanagement.
Das technische Gebäudemanagement ist für die Instandsetzungs- und Unterhaltungsarbeiten an städtischen Gebäuden sowie für Neu-, Um- und Erweiterungssbauten sowie Sanierungen und Modernisierungen von Gebäuden zuständig.
Kläranlagen
Die Abteilung Kläranlagen ist zuständig für den Bau, Betrieb und Unterhaltung der Kläranlage in Ebingen. Betreut werden ferner die Kläranlage Kaiseringen des Abwasserzweckverbands Schmeietal, die Kläranlage Lautlingen des Abwasserzweckverbands Oberes Eyachtal und die Betriebsführung der Kläranlage Storzingen der Gemeinde Stetten a.k.M.
Klärschlammverwertung Albstadt GmbH
Auf dem Gelände der Kläranlage Albstadt-Ebingen wird seit Dezember 2010 als Pilotprojekt ein Biomasse-Heizkraftwerk mit ORC-Turbine und Klärschlammtrocknung betrieben. Die GmbH wird im Rahmen einer interkommunalen Kooperation, einem Gemeinschaftsunternehmen von sieben Kommunen, drei Abwasserzweckverbänden und drei Vertragspartnern einer öffentlich-rechtlichen Vereinbarung im Zollernalbkreis und im Landkreis Sigmaringen unterhalten. Die Organisation und Geschäftsführung erfolgt durch die Stadt Albstadt. Geschäftsführer ist Herr Bernd-Michael Abt. Die technische Betriebsführung erfolgt vom Personal der Kläranlage der Stadt Albstadt als größte Gesellschafterin der Anlage.
Weitere Informationen zum Bau und den technischen Daten des Pilotprojekts finden Sie hier.




